Как снять датчик на клемме Ford Focus MK3
Ошибки системы зарядки Ford Focus 3
Ford Focus mk3 charging system description
Ford Focus mk3 horn system description
Реле топливного насоса Форд Фиеста мк7
Ford Focus 3 снять личинку замка двери
Ford Focus 1 как снять катушку зажигания
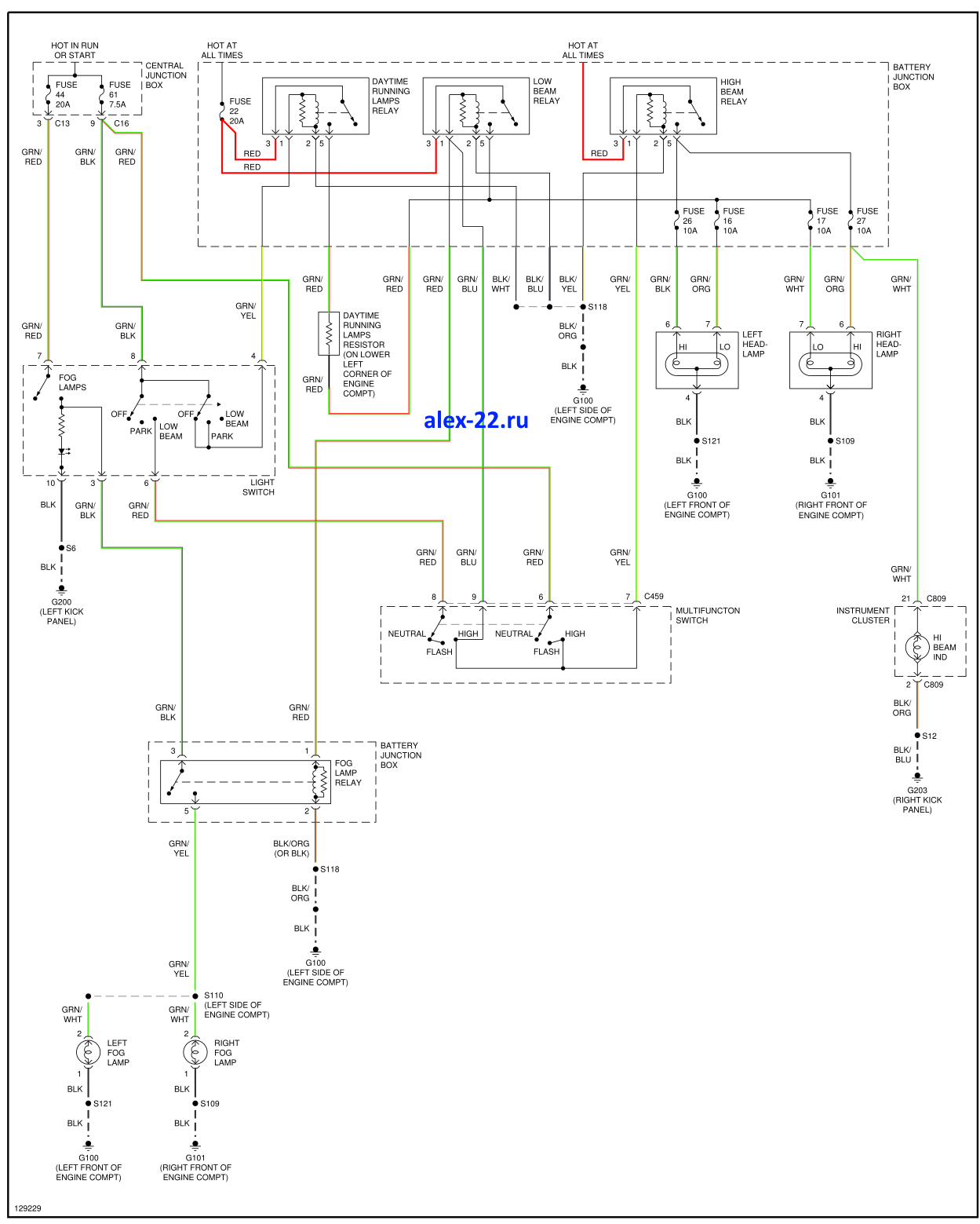
Ford Focus 1 схема фар и противотуманок
Ford Focus 3 стеклоочистители, описание работы, схема, снятие
Ford Focus 3 подогрев сидений
Схема BCM Ford Focus 3 (Body Control Module)
Ford Focus 3 горит чек - ошибка P0087
« первая
предыдущая
страница 2 из 3.
следующая
последняя »